|
SHINE
vol 2 OTL
ECC88
PARALLEL PUSH PULL, "CIRCLOTRON", HEADPHONE AMPLIFIER
KYTKENTÄKAAVIOT
JA SIMULAATIOT |
|

SHINE
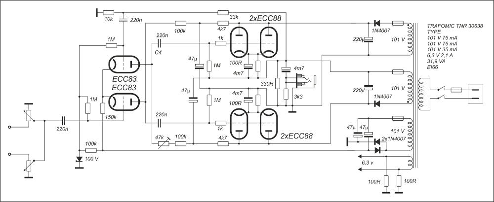
vol 2 OTL proton kytkentäkaavio, testattiin vain
yksinkertaisilla tehoputkilla |
|
Tämä
vahvistin on kehitysversio Shine vol 1:stä.
Tässä on korjattu havaitut virheet suodatuksissa. Ideana oli rakentaa
kuulokevahvistin ilman päätemuuntajia, ns. OTL-vahvistin, joka kykenisi
syöttämään impedansseiltaan 30 - 2000 ohmin kuulokkeita. Tyypillisesti
kuulokkeissa paluujohdot on yhdistetty. Tämä aiheuttaa ongelmia
vastavaihevahvistimelle. Symmetrinen rakenne ei tullut kysymykseen. Alkujaan
Köykkä käytti epäsymmetristä rakennetta maadoittamalla toisen
riippumattoman anodijännitteen. Tämän epäsymmetrian takia ohjainasteitten
paluuvirrat aiheuttavat tasajännitteen kuorman yli. Tämän takia myös
päätemuuntajien on siedettävä pieni tasavirta. Kuulokkeita varten
vahvistimen kummankin kanavan lähtöön on lisätty erotuskondensaattorit.
Vahvistinta on tarkoitus voida käyttää myös kaiuttimilla. Vaihtoon
kuulokkeiden ja kaiuttimien välillä käytetään relettä, joka saa
ohjauksensa kuulokeliittimen kautta. Vahvistimessa loudness on toteutettu ilman
väliulosottoa voimakkuudensäätöpotentiometrissä. Balanssin säätöalue on
rajoitettu välille +3 ... - 7,5 dB. Kytkentöjen toimivuus on testattu
simuloimalla ja tarvittaessa tehty tarpeelliset muutokset.
Vahvistimen
riippumattomat anodijännitteet on toteutettu puoliaaltotasasuuntaajilla.
Järjestelyssä anodijännitteitten rippelit voivat olla joko eri tai saman
vaiheiset. Hurinoiden minimoimiseksi rippelien tulee olla samanvaiheisia.
Ainoa
etukäteen tiedossa oleva puute on kuulokeimpedanssin valintakytkin. Tämä
tarkoittaa, että vahvistimen herkkyys vaihtelee kuulokeimpedanssin mukaan.
|
|
|
|

|
|
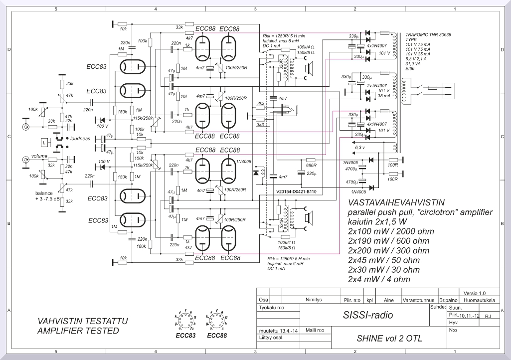
SHINE
vol 2 OTL
KYTKENTÄKAAVIO |
|
|

|
|
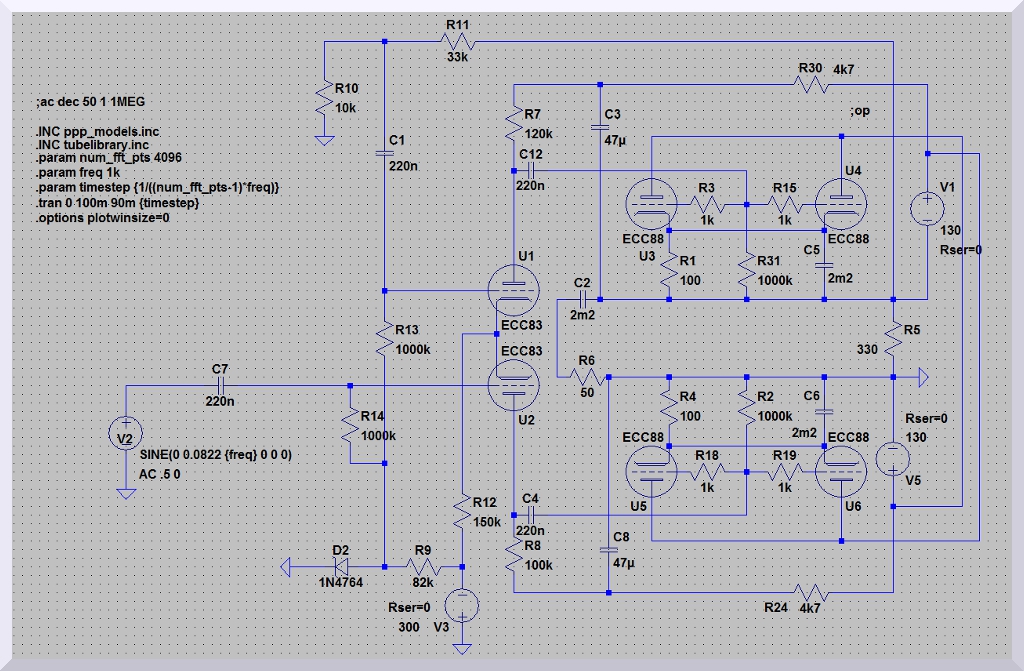
SHINE vol
2 OTL
MALLI
KUULOKEIMPEDANSSI
50 OHMIA |
|
|

|
|
SHINE
vol 2 OTL TAAJUUSVASTE
KUULOKEIMPEDANSSI
30 OHMIA |
|
|

|
|
SHINE
vol 2 OTL THD 1 mW
KUULOKEIMPEDANSSI
30 OHMIA |
|
|

|
|
SHINE
vol 2 OTL THD 10 mW
KUULOKEIMPEDANSSI
30 OHMIA |
|
|

|
|
SHINE
vol 2 OTL TAAJUUSVASTE
KUULOKEIMPEDANSSI
300 OHMIA |
|
|

|
|
SHINE
vol 2 OTL THD 1 mW
KUULOKEIMPEDANSSI
300 OHMIA |
|
|

|
|
SHINE
vol 2 OTL THD 10 mW
KUULOKEIMPEDANSSI
300 OHMIA |
|
|
|
|
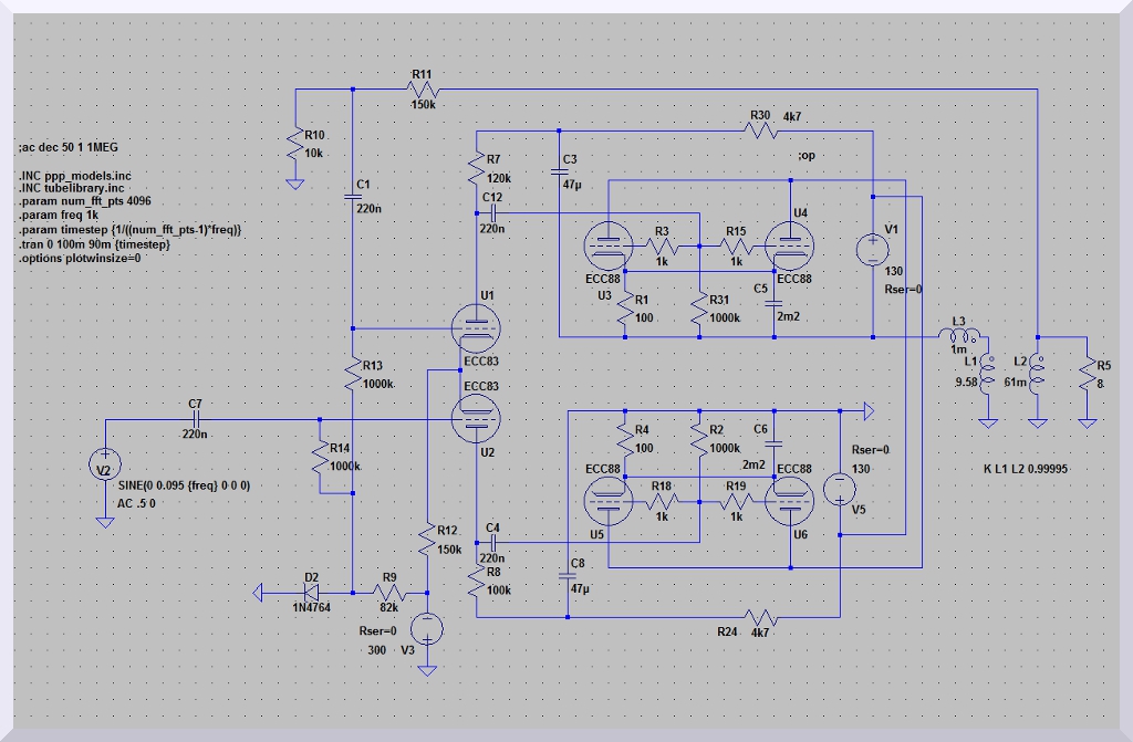
SHINE
vol 2 PM MALLI
KAIUTINIMPEDANSSI
8 OHMIA
|
|
|
|
|
SHINE
vol 2 PM TAAJUUSVASTE
KAIUTINIMPEDANSSI
8 OHMIA
|
|
|
|
|
SHINE
vol 2 PM THD 250 mW
KAIUTINIMPEDANSSI
8 OHMIA
|
|
|
|
SHINE
vol 2 OTL VIRTALÄHTEEN MALLI
|
|
|
|
|
SHINE
vol 2 OTL ANODIJÄNNITE
|
|