SHINE vol 3 OTL

ECC88 PARALLEL PUSH PULL, "CIRCLOTRON", HEADPHONE AMPLIFIER

KYTKENTÄKAAVIOT JA SIMULAATIOT

SHINE vol 2 OTL proton kytkentäkaavio, testattiin vain yksinkertaisilla tehoputkilla

Tämä vahvistin on kehitysversio Shine vol 1:stä. Tässä on korjattu havaitut virheet suodatuksissa. Ideana oli rakentaa kuulokevahvistin ilman päätemuuntajia, ns. OTL-vahvistin, joka kykenisi syöttämään impedansseiltaan 30 - 2000 ohmin kuulokkeita. Tyypillisesti kuulokkeissa paluujohdot on yhdistetty. Tämä aiheuttaa ongelmia vastavaihevahvistimelle. Symmetrinen rakenne ei tullut kysymykseen. Alkujaan Köykkä käytti epäsymmetristä rakennetta maadoittamalla toisen riippumattoman anodijännitteen. Tämän epäsymmetrian takia ohjainasteitten paluuvirrat aiheuttavat tasajännitteen kuorman yli. Tämän takia myös päätemuuntajien on siedettävä pieni tasavirta. Kuulokkeita varten vahvistimen kummankin kanavan lähtöön on lisätty erotuskondensaattorit. Vahvistinta on tarkoitus voida käyttää myös kaiuttimilla. Vaihtoon kuulokkeiden ja kaiuttimien välillä käytetään relettä, joka saa ohjauksensa kuulokeliittimen kautta. Vahvistimessa loudness on toteutettu ilman väliulosottoa voimakkuudensäätöpotentiometrissä. Balanssin säätöalue on rajoitettu välille +3 ... - 7,5 dB. Kytkentöjen toimivuus on testattu simuloimalla ja tarvittaessa tehty tarpeelliset muutokset.

Vahvistimen riippumattomat anodijännitteet on toteutettu puoliaaltotasasuuntaajilla. Järjestelyssä anodijännitteitten rippelit voivat olla joko eri tai saman vaiheiset. Hurinoiden minimoimiseksi rippelien tulee olla samanvaiheisia.

Eri kuulokeimpedanssit on sovitettu vastakytkentäketjuun sijoitetulla potentiometrillä, jolla säädetään vahvistusta.

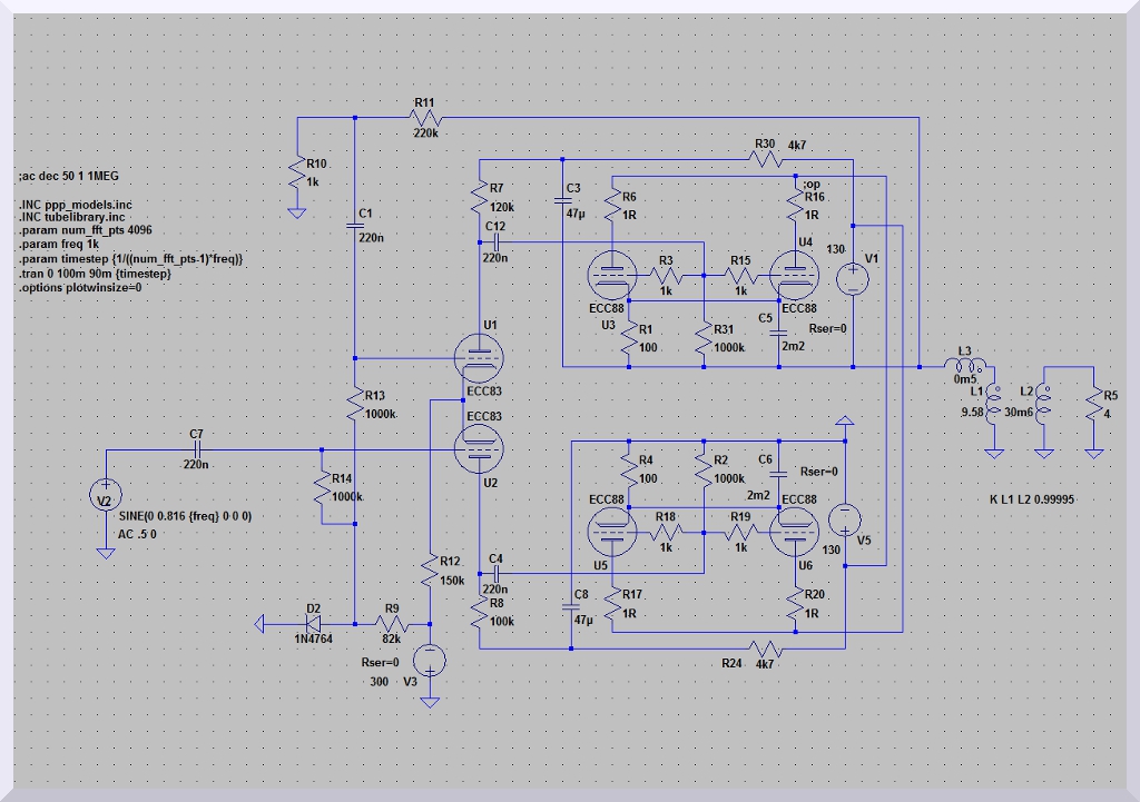
SHINE vol 3 OTL

KYTKENTÄKAAVIO

SHINE vol 3 OTL MALLI

KUULOKEIMPEDANSSI 50 OHMIA

SHINE vol 3 OTL TAAJUUSVASTE ILMAN VASTAKYTKENTÄÄ

KUULOKEIMPEDANSSI 50 OHMIA

SHINE vol 3 OTL TAAJUUSVASTE ILMAN VASTAKYTKENTÄÄ

KUULOKEIMPEDANSSI 600 OHMIA

SHINE vol 3 PM SIMULAATIOMALLI

KAIUTINIMPEDANSSI 4 OHMIA

SHINE vol 3 PM TAAJUUSVASTE ILMAN VASTAKYTKENTÄÄ