|
PCL84
SE YHDISTELMÄVAHVISTIN SUUNNITTELUA |
|
|
|
|
|
|

|
|
YHDISTELMÄVAHVISTIMEN
PERIAATEKAAVIO |
|
|

|
|
TRIODIVAHVISTIMEN
MALLI PAIKALLINEN
VASTAKYTKENTÄ 0 dB GLOBAALI
VASTAKYTKENTÄ 20 dB HERKKYYS
336 mV / 1 W |
|
|

|
|
TRIODIVAHVISTIMEN
TAAJUUSVASTE 1 W PAIKALLINEN
VASTAKYTKENTÄ 0 dB GLOBAALI
VASTAKYTKENTÄ 20 dB |
|
|

|
|
TRIODIVAHVISTIMEN
SPEKTRI 1 W PAIKALLINEN
VASTAKYTKENTÄ 0 dB GLOBAALI
VASTAKYTKENTÄ 20 dB THD
0,40 % |
|
|

|
|
TRIODIVAHVISTIMEN
SPEKTRI 1 W PAIKALLINEN
VASTAKYTKENTÄ 0 dB GLOBAALI
VASTAKYTKENTÄ 0 dB THD
4,0 % |
|
|

|
|
TRIODIVAHVISTIMEN
MALLI PAIKALLINEN
VASTAKYTKENTÄ 9,6 dB GLOBAALI
VASTAKYTKENTÄ 20 dB HERKKYYS
336 mV / 1 W |
|
|

|
|
TRIODIVAHVISTIMEN
TAAJUUSVASTE 1 W PAIKALLINEN
VASTAKYTKENTÄ 9,6 dB GLOBAALI
VASTAKYTKENTÄ 20 dB |
|
|

|
|
TRIODIVAHVISTIMEN
SPEKTRI PAIKALLINEN
VASTAKYTKENTÄ 9,6 dB GLOBAALI
VASTAKYTKENTÄ 20 dB THD 0,012
% |
|
|

|
|
TRIODIVAHVISTIMEN
SPEKTRI PAIKALLINEN
VASTAKYTKENTÄ 9,6 dB GLOBAALI
VASTAKYTKENTÄ 0 dB THD
0,18% |
|
|

|
|
PENTODIVAHVISTIMEN
MALLI PAIKALLINEN
VASTAKYTKENTÄ 0 dB GLOBAALI
VASTAKYTKENTÄ 20 dB HERKKYYS
336 mV / 1 W |
|
|

|
|
PENTODIVAHVISTIMEN
TAAJUUSVASTE 1 W PAIKALLINEN
VASTAKYTKENTÄ 0 dB GLOBAALI
VASTAKYTKENTÄ 20 dB |
|
|

|
|
PENTODIVAHVISTIMEN
SPEKTRI 1 W PAIKALLINEN
VASTAKYTKENTÄ 0 dB GLOBAALI
VASTAKYTKENTÄ 20 dB THD 0,46
% |
|
|

|
|
PENTODIVAHVISTIMEN
TAAJUUSVASTE 1 W PAIKALLINEN
VASTAKYTKENTÄ 0 dB GLOBAALI
VASTAKYTKENTÄ 0 dB |
|
|

|
|
PENTODIVAHVISTIMEN
SPEKTRI 1 W PAIKALLINEN
VASTAKYTKENTÄ 0 dB GLOBAALI
VASTAKYTKENTÄ 0 dB THD
4,6 % |
|
|

|
|
PENTODIVAHVISTIMEN
MALLI PAIKALLINEN
VASTAKYTKENTÄ 15,7 dB GLOBAALI
VASTAKYTKENTÄ 20 dB HERKKYYS
336 mV / 1 W |
|
|

|
|
PENTODIVAHVISTIMEN
TAAJUUSVASTE 1 W PAIKALLINEN
VASTAKYTKENTÄ 15,7 dB GLOBAALI
VASTAKYTKENTÄ 20 dB |
|
|

|
|
PENTODIVAHVISTIMEN
SPEKTRI PAIKALLINEN
VASTAKYTKENTÄ 15,7 dB GLOBAALI
VASTAKYTKENTÄ 20 dB THD 0,018 |
|
|

|
|
PENTODIVAHVISTIMEN
SPEKTRI PAIKALLINEN
VASTAKYTKENTÄ 15,7 dB GLOBAALI
VASTAKYTKENTÄ 0 dB THD
0,18 % |
|
|

|
|
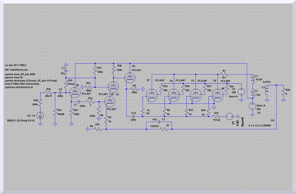
ULTRALINEAARISEN
VAHVISTIMEN MALLI PAIKALLINEN
VASTAKYTKENTÄ 0 dB GLOBAALI
VASTAKYTKENTÄ 20 dB HERKKYYS
336 mV / 1 W |
|
|

|
|
ULTRALINEAARISEN
VAHVISTIMEN TAAJUUSVASTE 1 W PAIKALLINEN
VASTAKYTKENTÄ 0 dB GLOBAALI
VASTAKYTKENTÄ 20 dB |
|
|

|
|
ULTRALINEAARISEN
VAHVISTIMEN SPEKTRI 1 W PAIKALLINEN
VASTAKYTKENTÄ 0 dB GLOBAALI
VASTAKYTKENTÄ 20 dB THD 0,40
% |
|
|

|
|
ULTRALINEAARISEN
VAHVISTIMEN TAAJUUSVASTE 1 W PAIKALLINEN
VASTAKYTKENTÄ 0 dB GLOBAALI
VASTAKYTKENTÄ 0 dB |
|
|

|
|
ULTRALINEAARISEN
VAHVISTIMEN SPEKTRI 1 W PAIKALLINEN
VASTAKYTKENTÄ 0 dB GLOBAALI
VASTAKYTKENTÄ 0 dB THD
4,0 % |
|
|

|
|
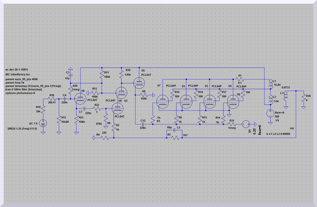
ULTRALINEAARISEN
VAHVISTIMEN MALLI PAIKALLINEN
VASTAKYTKENTÄ 11,3 dB GLOBAALI
VASTAKYTKENTÄ 20 dB HERKKYYS
336 mV / 1 W |
|
|

|
|
ULTRALINEAARISEN
VAHVISTIMEN TAAJUUSVASTE 1 W PAIKALLINEN
VASTAKYTKENTÄ 11,3 dB GLOBAALI
VASTAKYTKENTÄ 20 dB |
|
|

|
|
ULTRALINEAARISEN
VAHVISTIMEN SPEKTRI 1 W PAIKALLINEN
VASTAKYTKENTÄ 11,3 dB GLOBAALI
VASTAKYTKENTÄ 20 dB THD 0,015
% |
|
|

|
|
ULTRALINEAARISEN
VAHVISTIMEN SPEKTRI 1 W PAIKALLINEN
VASTAKYTKENTÄ 11,3 dB GLOBAALI
VASTAKYTKENTÄ 0 dB THD
0,15 % |
|