|
ECL82 vastavaihevahvistimen
kytkennän kehittäminen on saatu
päätökseen. Vahvistimen erikoisuudet,
yhdestä käämistä kehitetyt
riippumattomat anodijännitteet ja
kaskodivaiheenkääntö, toimivat hyvin.
Kuuntelutestien perusteella vahvistimen äänenlaatu on
hyvä. Varsinkin yläpään toisto on
erinomainen. Tämähän on ollut aiemmin
vastavaihevahvistimien akilleenkantapää.
Vahvistimen erikoisuudet ovat tuoneet
yläpään toistoon selkeän
parannuksen.
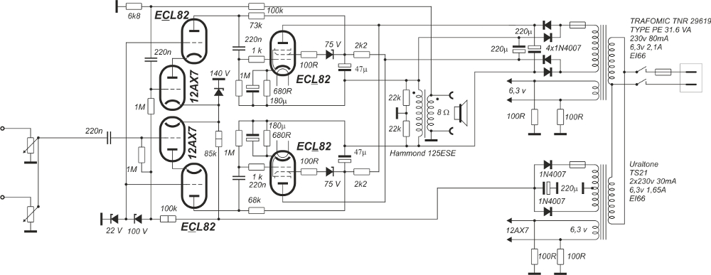
Designing of this ECL82
circlotron circuit diagram is finished. The design of this amplifier
contains two special solutions. Two independent anode power supplies
are developed from one winding and a cascode is used as phase splitter.
These solutions improve high frequency sound reproduction. According to
listening tests the sound quality is very good, especially high
frequency sound quality is particularly good.

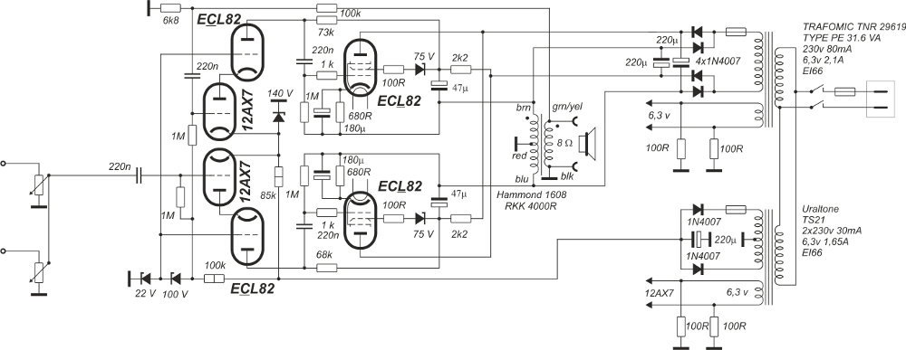
ECL82
vastavaihevahvistimen
kytkentäkaavio Hammond 1608
päätemuuntajalla, ECL82
prallel push pull circuit diagram with Hammond 1608 output transformer
|
|
taajuusvaste 10 Hz ... 23 kHz
±0,15 dB
särö @ 1 W:
1 kHz 0,1 %, 20 Hz 0,2 %, 20 kHz 0,2 %
kanttiaalto 10 kHz, ei
havaittavia ylityksiä
häiriöetäisyys,
a-painotettu
92 dB
herkkyys 600 mV
lähtöimpedanssi
1,6 ohmia
kuormaimpedanssi 8 ohmia
|
frequency response 10 Hz ...
23 kHz ±0,15 dB
distortion @ 1 W: 1 kHz 0,1
%, 20 Hz 0,2 %, 20 kHz 0,2 %
square wave 10 kHz, no over
shoots detected
signal to noise
ratio, a curve 92 dB
sensitivity 600 mV
output impedance 1,6 ohm
load impedance 8 ohm
|
|
|